一、相关标准摘录
危险化学品根据闪点分类(甲、乙、丙、丁类)的存放要求及相关法规条款主要依据《建筑设计防火规范》(GB 50016)和《危险化学品安全管理条例》(国务院令第591号):
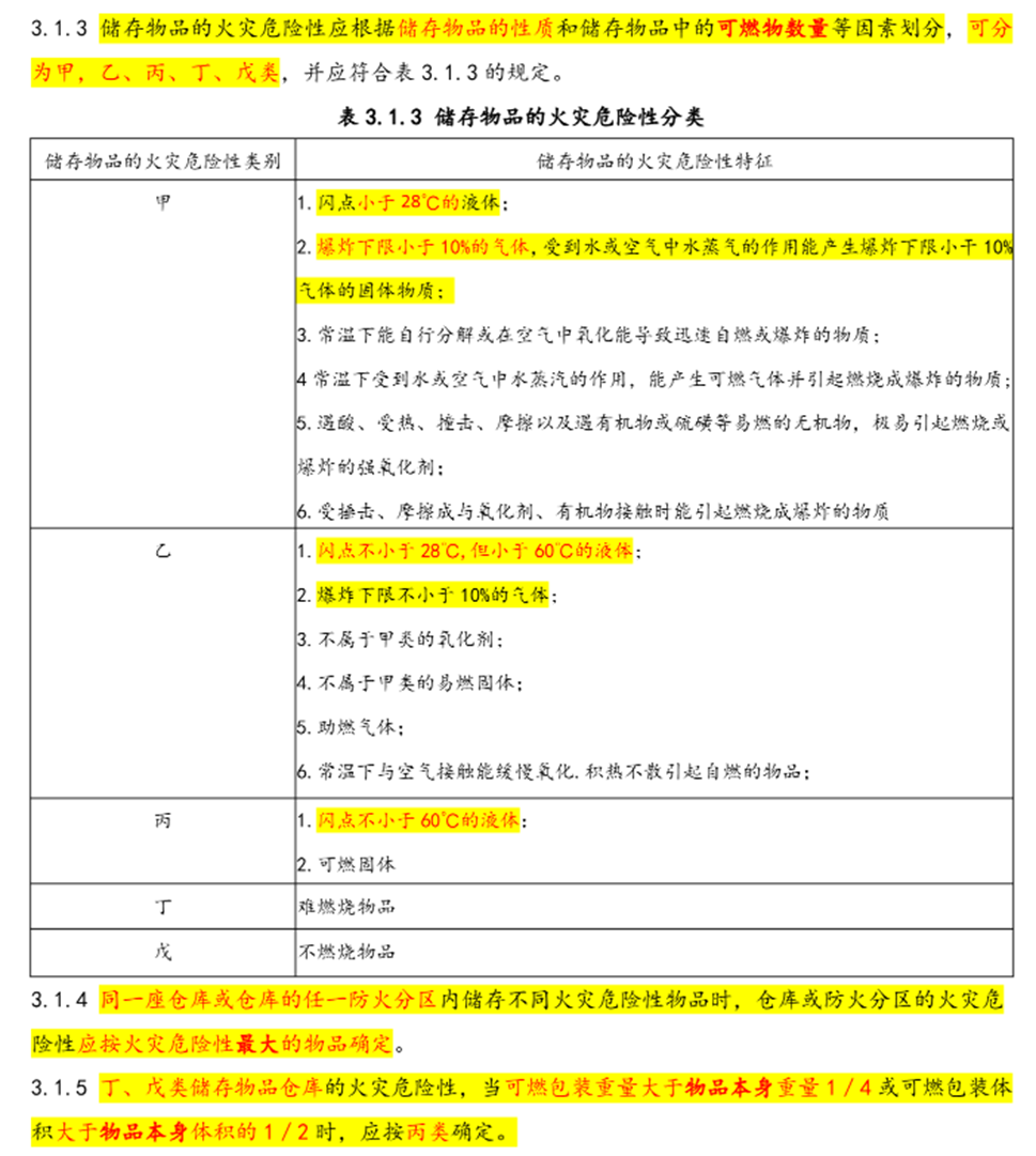
1. 分类标准(按闪点)
甲类:闪点<28℃的液体(如汽油、丙酮)。
乙类:闪点≥28℃至<60℃的液体(如煤油、松节油)。
丙类:闪点≥60℃的液体(如柴油、润滑油)。
丁类:难燃物品(如沥青、金属粉末)。
2. 存放要求及法规条款
(1)《建筑设计防火规范》(GB 50016-2014)
甲、乙类危险品:
仓库耐火等级:必须为一级或二级(第3.2.7条)。


防火分区:
甲类单层仓库最大允许占地面积:750㎡(防火分区250㎡);
乙类单层仓库:2000㎡(防火分区500㎡)(表3.3.2)。
安全间距:
甲类仓库与民用建筑间距≥50m,与明火或火花地点≥30m(表3.5.1、4.2.1)。
防爆措施:需设置泄压设施(面积≥0.05㎡/m³)、防雷防静电(第9.3.4条)。
丙类危险品:
单层仓库最大允许占地面积:6000㎡(防火分区1500㎡)(表3.3.2)。
耐火等级可为三级(限单层,第3.2.7条)。
通风与温湿度控制:
甲、乙类仓库需强制通风,避免蒸气积聚(第8.3.1条)。
(2)《危险化学品安全管理条例》(国务院令第591号)
第24条:危险化学品应储存在专用仓库,并由专人管理。
第26条:储存场所需设置明显标志,配备消防、报警装置。
第25条:储存方式、数量需符合国家标准(如GB 15603《常用化学危险品贮存通则》)。
(3)其他相关标准
GB 15603:要求甲、乙类化学品应储存在阴凉、通风、防爆仓库,避免阳光直射。
GB 17914:易燃易爆性商品储存要求(如堆垛高度限制、隔离储存等)。
3.关键管理措施
隔离储存:不同类化学品需分库或分区存放(如甲类与乙类不得混存)。
消防设施:甲、乙类仓库需配置泡沫灭火系统(GB 50016-8.3.10)。
电气设备:甲类仓库需使用防爆型(GB 50058)。
4.违规处罚
违反存放要求可能面临《安全生产法》第99条罚款(最高20万元)或刑事责任(《刑法》第136条)。
《建筑设计防火规范》(GB 50016-2014)

二、危险化学品储存的条件
危险化学品储存的条件按照易燃易爆物品、腐蚀性物品和毒害性物品三类介绍。
(一)易燃易爆物品储存条件
(1)建筑条件 应符合《建筑设计防火规范》(GB 50016—2014)的要求,库房耐火等级不低于三级。
(2)库房条件 储存易燃易爆物品的库房,应冬暖夏凉、干燥、易于通风、密封和避光。根据各类物品的不同性质、库房条件、灭火方法等进行严格的分区、分类、分库存放。
① 爆炸品宜储存于一级轻顶耐火建筑的库房内。
② 低、中闪点液体、一级易燃固体、自燃物品、压缩气体和液化气体类宜储存于一级耐火建筑的库房内。
③ 遇湿易燃物品、氧化剂和有机过氧化物可储存于一、二级耐火建筑的库房内。
④ 二级易燃固体、高闪点液体可储存于耐火等级不低于三级的库房内。
(3)安全条件 应符合避免阳光直射,远离火源、热源、电源,无产生火花的条件。对于以下品种应专库储存。
① 爆炸品。黑色火药类、爆炸性化合物分别专库储存。
② 压缩气体和液化气体。易燃气体、不燃气体和有毒气体分别专库储存。
③ 易燃液体均可同库储存,但甲醇、己醇、丙酮等应专库储存。
④ 易燃固体可同库储存;但发泡剂 H 与酸或酸性物品分别储存;硝酸纤维素酯、安全火柴、红磷及硫化磷、铝粉等金属粉类应分别储存。
⑤ 自燃物品。黄磷,烃基金属化合物,浸动、植物油制品须分别专库储存。
⑥ 遇湿易燃物品专库储存。
⑦ 氧化剂和有机过氧化物,一、二级无机氧化剂与一、二级有机氧化剂必须分别储存,但硝酸铵、氯酸盐类、高锰酸盐、亚硝酸盐、过氧化钠、过氧化氢等必须分别专库储存。
(4)环境卫生条件 库房周围无杂草和易燃物;库房内清洁,地面无漏撒物品,保持地面与货垛清洁卫生。
(5)温湿度条件 各类物品适宜储存的温湿度如表 6-1 所示。
表 6-1 易燃易爆物品储存的温湿度条件

(二)腐蚀性物品储存条件
(1)库房条件 库房应是阴凉、干燥、通风、避光的防火建筑。建筑材料最好经过防腐蚀处理。储存发烟硝酸、溴素、高氯酸的库房应是低温、干燥通风的一、二级耐火建筑。溴氢酸、磺氢酸要避光储存。
(2)货棚、露天货场条件 货棚应阴凉、通风、干燥,露天货场应高于地面、干燥。
(3)安全条件 物品避免阳光直射、曝晒,远离热源、电源、火源,库房建筑及各种设备符合《建筑设计防火规范》(GB 50016—2014)的规定。按不同类别、性质、危险程度、灭火方法等分区分类储存,性质相抵的禁止同库储存。
(4)环境卫生条件 库房周围杂物、易燃物应及时清理,排水沟畅通;房内地面、门窗、货架应经常打扫,保持清洁。
(5)温湿度条件 温湿度条件应符合表 6-2 规定。
表 6-2 腐蚀性物品储存的温湿度条件

(三)毒害性物品储存条件
(1)库房条件 库房结构完整、干燥、通风良好。机械通风排毒要有必要的安全防护措施,库房耐火等级不低于二级。
(2)安全条件
① 仓库应远离居民区和水源。
② 物品避免阳光直射,曝晒、远离热源、电源、火源,库内在固定方便的地方配备与毒害品性质适应的消防器材、报警装置和急救药箱。
③ 不同种类的毒品要分开存放,危险程度和灭火方法不同的要分开存放,性质相抵的禁止同库混存。
④ 剧毒品应专库储存或存放在彼此间隔的单间内,需安装防盗报警器,库门装双锁。
(3)环境卫生条件 库区和库房内要经常保持整洁,对散落的毒品、易燃、可燃物品和库区的杂草应及时清除。用过的工作服、手套等用品必须放在库外安全地点,妥善保管或及时处理。更换储存毒品品种时,要将库房清扫干净。
(4)温湿度条件 库区温度不超过 35℃ 为宜,易挥发的毒品应控制在 32℃ 以下,相对湿度应在 85% 以下,对于易潮解的毒品应控制在 80% 以下。
三、危险化学品储存方式
危险化学品储存方式分为三种:隔离储存、隔开储存和分离储存。
1.隔离储存
在同一房间同一区域内,不同的物料之间分开一定距离,非禁忌物料间用通道保持空间的储存方式。
2.隔开储存
在同一建筑或同一区域内,用隔板或墙,将其与禁忌物料分离开的储存方式。
3.分离储存
在不同建筑物或远离所有建筑的外部区域内的储存方式。
四、危险化学品堆垛
(一)易燃易爆性物品堆垛
根据库房条件、商品性质和包装形态采取适当的堆码和垫底方法。
各种物品不允许直接落地存放。根据库房地势高低加垫高度,一般应垫 15cm 以上。遇湿易燃物品、易吸潮溶化和吸潮分解的物品应根据情况加大下垫高度。
各种物品应码行列式压缝货垛,做到牢固、整齐、美观,出入库方便,一般垛高不超过 3m。
堆垛间距:
(1)全通道大于等于 180cm;
(2)支通道大于等于 80cm;
(3)墙距大于等于 30cm;
(4)柱距大于等于 10cm;
(5)垛距大于等于 10cm;
(6)顶距大于等于 50cm。
(二)腐蚀性物品堆垛
库房、货棚或露天货场储存的物品,货垛不应有隔潮设施,库房一般不低于 15cm,货场不低于 30cm。根据物品性质、包装规格采用适当的堆垛方法,要求货垛整齐、堆码牢固、数量准确,禁止倒置。按出厂先后或批号分别堆码。
(1)堆垛高度:
① 大铁桶液体立码,固体平放,一般不超过 3m;
② 大箱(内装坛、桶)1.5m;
③ 袋装 3~3.5m。
(2)堆垛间距:
① 主通道 ≥180cm;
② 支通道 ≥80cm;
③ 墙距 ≥30cm;
④ 柱距 ≥10cm;
⑤ 垛距 ≥10cm;
⑥ 顶距 ≥50cm。
(三)毒害性物品堆垛
毒害性物品不得就地堆码,货垛下应有隔潮设施,垛底一般不低于 15cm。一般性毒品可堆存大垛,挥发性液体毒品不宜堆大垛,可堆存行列式。要求货垛牢固、整齐、美观,垛高不超过 3m。
堆垛间距:
① 主通道 ≥180cm;
② 支通道 ≥80cm;
③ 墙距 ≥30cm;
④ 柱距 ≥10cm;
⑤ 垛距 ≥10cm;
⑥ 顶距 ≥50cm。
五、危险化学品储存安排
(1)危险化学品储存安排取决于危险化学品分类、分项、容器类型、储存方式和消防的要求。
(2)储存量及储存安排如表 6-3 所示。
表 6-3 储存量及储存安排

(3)遇火、遇热、遇潮能引起燃烧、爆炸或发生化学反应,产生有毒气体的危险化学品不得在露天或在潮湿、积水的建筑物中储存。
(4)受日光照射能发生化学反应引起燃烧、爆炸、分解、化合或能产生有毒气体的危险化学品应储存在一级建筑物中,其包装应采取避光措施。
(5)爆炸物品不准和其他类物品同时储存,必须单独隔离限量储存,仓库不准建在城填,还应与周围建筑、交通干道、输电线路保持一定安全距离。
(6)压缩气体和液化气体必须与爆炸物品、氧化剂、易燃物品、自燃物品、腐蚀性物品隔离储存。易燃气体不得与助燃气体、剧毒气体同时储存;氧气不得与油脂混合储存,盛装液化气体的容器属压力容器的,必须有压力表、安全阀、紧急切断装置,并定期检查,不得超装。
(7)易燃液体、遇湿易燃物品、易燃固体不得与氧化剂混合储存,具有还原性的氧化剂应单独存放。
(8)有毒物品应储存在阴凉、通风、干燥的场所,不要露天存放,不要接近酸类物质。
(9)腐蚀性物品包装必须严密,不允许泄漏,严禁与液化气体和其他物品共存。